

免费咨询电话:400-8789-888
News
400-8789-888
2026-03-27 14:13:19 文章来源:北京冠领律师事务所 字体: [ 大 中 小]
在上海黄浦区的一套公房,承载着一个家族三代人的回忆,也因一纸征收公告,引发了一场持续多年的家庭纷争。面对数百万的征收补偿,在共有财产与继承权益交织的情况下,苏铭一家八口人争论不休。那么,这场复杂的纠纷将走向何方呢?

苏铭的母亲早年承租了一套公房。2018年,该房屋被纳入征收范围,补偿利益高达395万余元(含一套产权调换房)。然而,征收带来的喜悦还未消散,苏母便于次年离世。家庭内部的矛盾也随之逐渐显现。
由于苏铭的两个姐姐早于苏母去世,弟弟苏海也于2021年离世。这笔补偿款如何分割,成了摆在苏铭与一众亲属面前的难题。苏铭认为,自己作为儿子,理应依法继承母亲的遗产。苏铭二姐的女儿王晓晓认为自己也应代位继承遗产。然而,苏海的妻子、儿子小苏却拿出了一份在征收时签署的《选购安置房屋产权人、使用人确认书》,声称苏母、苏海、小苏是公房的户籍在册人员,三人早已内部协商一致:产权调换房屋归小苏一人所有,剩余货币补偿款由苏母与苏海平分。
对此,苏铭并不认同,其大姐、二姐的总共五个子女均要求法定继承遗产。双方因此僵持多年,小苏甚至直接将安置房出售。由于这起纠纷涉及复杂的人物关系和法律关系,2025年初,苏铭与王晓晓为维护自身权益,一同委托到北京冠领(上海)律师事务所,律所指派律师李茂生代理此案。
冠领律师厘清案情后,制定了先确权、再析产、后继承的办案策略。紧接着,全面调取户籍档案、征收协议、居住证明等证据,还原房屋来源、居住历史及家庭关系。律师认为,案涉确认书的性质,仅仅是征收实施单位为办理产权登记手续而要求签署的程序性文件,其核心目的是确定订购主体,而非家庭成员间就全部征收利益达成的具有法律约束力的分割协议。以此为基础,律师形成办案思路,于2025年2月代理苏铭和王晓晓对包含小苏和其母亲在内的其他六个权利人提起共有纠纷、法定继承纠纷诉讼。

庭审中,小苏主张自己为公房的共同居住人,应按相关协议独占安置房,还称苏铭的起诉超过了诉讼时效。
冠领律师首先反驳道,公房征收补偿及遗产分割不适用诉讼时效,苏铭和王晓晓的权利应受法律保护。紧接着,律师提交详实的证据证明小苏户籍虽在册,但成年后并未实际居住,其本人更与母亲共同购买过商品房,早已具备其他居住保障,不符合“共同居住人”的法定条件,无权直接分割补偿利益,仅有苏母和苏海有权享有征收补偿利益。
对于所谓的内部协议,律师表示,安置房屋确认书仅为办理征收手续所用,不构成合法有效的家庭财产分割合意。小苏未提供任何证据证明三方就安置房屋归属、货币补偿款分配达成了明确、有效的合意,所以案涉征收补偿利益应该按法定继承规则进行分割。
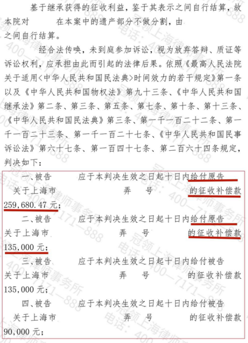
2026年1月,法院经审理,采纳了冠领律师的代理意见,认定小苏不具备同住人资格,未直接获得征收补偿利益;苏母的180万元份额作为遗产,由苏铭、王晓晓等继承人继承。因安置房已出售,故判决小苏需向各权利人支付相应补偿款;剩余未领取的货币补偿款,由各继承人按判决直接向征收单位申领。其中,苏铭和王晓晓共获得67.5万元征收补偿款。
在家事与征收交叉的复杂纠纷中,冠领律师以专业匠心办案,凭借对征收政策的深刻理解、对证据链条的精准把控以及对《民法典》继承编的熟练运用,成功克服多重阻碍,实现了委托人的继承诉求。(文中除办案律师外皆为化名)





撰稿人:郭滢
审稿人:董振杰
文章类型:原创B