

免费咨询电话:400-8789-888
一、走进冠领
(一)冠领简介

![]()
北京冠领律师事务所,秉持“胜诉共赢,强而为善”的理念,立志成为世界一流律所。冠领律所是一家专业化、品牌化、规模化、国际化、科技化的综合性律所,冠领总所位于北京市西城区核心区域,目前拥有北京海淀分所、北京朝阳分所、上海分所、深圳分所、广州分所、西安分所、杭州分所、武汉分所、成都分所、重庆分所、长沙分所、福州分所、海口分所、贵阳分所、南宁分所、郑州分所、合肥分所17家分所。
截至2026年3月,冠领律所全国律师总人数约1500人,分为26个专业律师团队,在26个专业领域(房产纠纷、继承纠纷、婚姻纠纷、合同纠纷、公司法律顾问、公司股权、知识产权、经济纠纷、劳动纠纷、医疗纠纷、借贷纠纷、刑事辩护、建筑工程纠纷等等)代理过国内外数万起案件,胜果累累,影响巨大。

冠领全所秉承“专业为王、服务至上”的信念,认真办好每一个案件,服务好每一个当事人。冠领律所主任周旭亮更是首创“胜诉共赢”办案理念——“以胜诉求共赢,法庭上争胜诉,法庭外谋共赢;以胜诉为手段,以共赢为目的”,并在全所发扬光大,深受当事人及群众的认可和赞同,解决了大量的社会纠纷,化解了大量的社会矛盾。
冠领律所长期坚持“以普法促法治”的公益普法理念,主任周旭亮律师、执行主任任战敏律师都是中央广播电视总台嘉宾律师,在CCTV-12《法律讲堂》《热线12》等栏目长期普法,在北京广播电视台的《法治进行时》《法治中国60′》《第三调解室》常年担任普法嘉宾律师。还被《法治日报》《法律与生活》《中国青年报》等众多媒体多次专题报道、用法律解读新闻时事,为全国成千上万的电视观众、读者进行公益普法。冠领律所拥有一支具备超强执行力、勤奋刻苦、才华横溢、经验丰富的律师团队,汇聚了毕业于北京大学、清华大学、中国人民大学、中国政法大学等双一流、985、211名校的优秀法律人才,能够做到理论和实践相结合、不懈追求卓越,持续学习、终身学习,以勤勉尽责的态度,全力为中国的法治建设贡献团队的一份力量。

冠领律所以其专业优秀而树立起自己的品牌形象,又通过公益普法等公益贡献勇担社会责任,还积极为社区普法、为灾区捐款捐物、为公益组织免费提供法律服务,履行着一个大所的社会责任和担当。
冠领经办案件被中国裁判文书网收录将逾万件,其中不乏被收录进入《最高人民法院经典案例选编》中的案例,冠领始终如一的服务态度,日益精进的专业能力最大程度保障当事人的合法权益。
(二)分所
北京冠领律师事务所在各地陆续建立起冠领分所,现已有西安、上海、深圳、广州、北京市海淀区、北京市朝阳区、成都、重庆、武汉、杭州、福州、长沙、海口、贵阳、南宁、郑州、合肥分所,未来,将在全国各大城市设立分所。
北京冠领(西安)律师事务所

北京冠领(西安)律师事务所位于历史悠久的西安古城。冠领律所西安分所的设立,彰显了冠领发展的规模化,标志着冠领律所又迈出了新的步伐,将促进冠领律所更为深入地了解周边市场,为客户提供最贴近、便捷的本土化服务提供了保障。
北京冠领(上海)律师事务所

北京冠领(上海)律师事务所坐落于黄浦江畔,办公面积约1500平方米,交通便捷,办公环境优越。冠领上海分所秉持以专业铸造品质,以品质赢得未来的理念,继续发扬冠领精神,帮助长三角地区有法律需求的委托人实现合理合法诉求!
北京冠领(深圳)律师事务所

北京冠领(深圳)律师事务所位于深圳第一高楼——深圳平安金融中心,深圳分所的成立不仅对深圳周边以及珠三角的法律服务市场发挥强大的辐射力和带动力,为冠领业务发展开辟新的作战区域;而且基于城市国际化的特点,也为冠领放眼世界,进一步实现“称冠全球 引领风骚”的伟大目标,搭建了向上的阶梯。
北京冠领(广州)律师事务所

北京冠领(广州)律师事务所,位于广州国际金融中心,视野开阔,办公环境优越。广州分所依托总所以及深圳、上海、西安等地分所的先进经验,汇聚珠江三角洲一众优秀律师精英构建了一体化指挥平台,不断推进业务处理流程和服务流程优化创新,致力于为当事人提供低成本、便利化、全要素、开放式的新型法律服务平台。
北京冠领(海淀区)律师事务所

冠领海淀区分所位于北京海淀区,办公环境舒适。海淀区分所结合海淀区高等院校、科研机构众多的地区特色,选拔出一批既有法学也有医学、工程、金融等多领域专业知识的复合型律师。根据案件的具体情况和客户的不同需求,冠领在海淀量身打造了一支专业化、个性化的法律服务团队,帮助北京西部、西北部的当事人高效地解决问题。
北京冠领(朝阳)律师事务所

北京冠领(朝阳)律师事务所,位于北京市朝阳区金地中心A座9层整层,办公环境舒适,办公氛围积极向上。朝阳分所是冠领依托品牌优势、人才优势、系统优势、渠道优势倾力打造、重点推出的一家分所,是注入冠领精神,凝聚冠领实力,彰显冠领专业水准,发扬冠领品牌魅力,积极创建的综合型律师事务所。
北京冠领(武汉)律师事务所

北京冠领(武汉)律师事务所坐落于湖北省武汉市武昌区秦园路38号宸胜国际中心2201室,这里是武汉市的繁华地段,交通便利,商务氛围浓厚。作为冠领律师事务所在华中地区的重要分支,武汉分所不仅继承了总所的专业精神和办案理念,更凭借地域优势,正在发展成为一家综合性律师事务所。
北京冠领(成都)律师事务所

北京冠领(成都)律师事务所,是冠领秉持“胜诉共赢”的办案理念创办的分所之一。成都分所吸收借鉴总分所优秀成熟经验,立足川渝,正在成长为一家具有全国经验、区域特色的综合性律师事务所。
北京冠领(重庆)律师事务所

北京冠领(重庆)律师事务所,作为冠领律所的重要组成部分,紧密跟随总所的发展步伐。重庆分所的成立,标志着冠领对西南地区法律服务市场的深入拓展,更是实现冠领多地域发展、促进资源共享共赢的又一重要里程碑。
北京冠领(杭州)律师事务所

北京冠领(杭州)律师事务所于2024年2月经浙江省司法厅批准成立,是冠领秉持“胜诉共赢”的办案理念创办的分所之一。杭州分所位于杭州市上城区笕桥街道环站东路768号富亿花园中心1幢7楼703室,是杭州东站附近最新花园式办公写字楼,地处城东商圈,周边环绕大型商业综合体,交通便利,办公环境优异,商务氛围浓厚。
北京冠领(福州)律师事务所

北京冠领(福州)律师事务所,立足东南,作为冠领律所全国战略布局的重要一环,以恢弘之势剑指未来。福州分所的成立,不仅是冠领律所深耕东南法律服务市场的战略之举,更是冠领实现全国多地域协同发展、资源共享与共赢的又一璀璨篇章。
北京冠领(长沙)律师事务所

北京冠领(长沙)律师事务所,作为冠领律所全国战略版图中的重要一极,以磅礴之势落子华中。长沙分所的成立,不仅是冠领律所深耕华中法律服务市场的战略之举,更是冠领实现全国多地域协同发展、资源共享与共赢的又一辉煌篇章。
北京冠领(海口)律师事务所

北京冠领(海口)律师事务所,作为冠领律师事务所全国战略布局中面向南海的新兴力量,在海南自由贸易港建设蓬勃展开的时代背景下应运而生。海口分所的设立,不仅是冠领深耕华南法律服务市场、服务国家重大战略的关键落子,更是冠领整合全国资源、实现跨区域协同发展的又一重要里程碑。
北京冠领(贵阳)律师事务所

北京冠领(贵阳)律师事务所是冠领律师事务所在西南地区深化战略布局的重要支点,立足贵州贵阳,面向云贵川渝,辐射西南腹地。在西南陆海新通道建设加速推进的背景下,贵阳分所的设立,不仅是冠领积极响应国家区域协调发展战略的关键实践,也是冠领整合全国资源、赋能西南法律服务市场的又一里程碑。
北京冠领(南宁)律师事务所

北京冠领(南宁)律师事务所是冠领律师事务所在华南地区的重要战略布局,立足于广西南宁,面向西南、华南,辐射东盟。在新时代西部大开发、中国-东盟命运共同体建设深入推进的背景下,南宁分所的成立,不仅是冠领深度融入国家区域发展战略的关键举措,也是冠领实现全国资源联动、协同发展的崭新篇章。
北京冠领(郑州)律师事务所

北京冠领(郑州)律师事务所,是冠领律师事务所布局于中原腹地的重要战略落子,乘郑州建设国家中心城市、深度融入“一带一路”的时代东风应运而生。该分所的设立,是冠领整合全国资源、推进跨区域协同发展的重要里程碑,旨在为中原地区的建设与发展注入强劲的专业法律动能。
北京冠领(合肥)律师事务所

北京冠领(合肥)律师事务所作为冠领律师事务所在长三角城市群的重要战略部署,依托合肥作为长三角西翼枢纽城市的区位优势,积极融入国家长三角一体化发展战略。
(三)冠领团队

员工多来自国内外知名院校,拥有研究生学历,并拥有丰富的中央国家机关、大型事业单位的工作经验和国外律所工作经验,并且拥有专利、税务、注会等行业资格证书。
冠领所聘请了国内知名大学以及各法律领域的知名学者组成顾问团队。
(四)主任介绍
主任:周旭亮

中央广播电视总台CCTV-12《法律讲堂》主讲律师、CCTV-12《热线12》嘉宾律师,北京广播电视台BRTV《法治进行时》《法治中国60′》《第三调解室》等多档栏目特邀律师嘉宾,《法治日报》律师专家库成员,荣登《中华英才》杂志封底人物,第二届“新华网大学生就业创业公益律师团”成员。
中国政法大学实践导师,北京市人民监督员,北京市西城区律师协会律师代表,北京市西城区优秀青年律师。

周旭亮律师秉承“用法律让世界变得更美好”的信念,立志将北京冠领律师事务所打造成“称冠全球、引领风骚”的世界一流律所。其中,“以普法促法治、传播法律正能量”和“打造世界一流的专业律师团队”是实现冠领梦想的两大重要举措。周旭亮首创“胜诉共赢一一法庭上争胜诉,法庭外谋共赢,以胜诉为手段,以共赢为目的”理念,深得各界赞誉。
执行主任:任战敏

任战敏律师具有极深厚的法学理论功底,执业多年,对各类重大法律事务的实操具有丰富的经验,在行政诉讼、刑事辩护、民事纠纷、企业法律服务、涉外纠纷等领域颇有建树。至今已为千百位当事人解决法律问题,深得当事人的信任与认可。

曾荣登《中国好律师》封面律师、《人民法治》杂志封底人物,获得《法制晚报》法律专家顾问团“首席律师”称号、《法制晚报》法律大讲堂“年度律师大奖”,受聘为最高人民检察院“控告申诉检察专家咨询库”专家。
(五)冠领专家网络
冠领律所还聘请了国内知名院校以及各法律领域法的知名学者组成顾问团队,提供全面的业务指导。

北京冠领律师事务所法律顾问——何海波
清华大学法学院教授、博士生导师、华东政法大学兼职教授,第八届“全国十大杰出青年法学家”,近年来积极参与《行政诉讼法》等多部法律制定修改,以及中国司法改革有关问题的讨论。

北京冠领律师事务所法律顾问——阮齐林
中国政法大学教授,博士生研究生导师,中国检察官学院兼职教授,北京高院专家咨询专员,北京市检察院第三分院专家咨询委员,中国刑法学研究会第六届理事、北京师范大学刑事法律科学研究院专家委员会委员。
北京冠领律师事务所法律顾问——王志远
王志远,中国政法大学刑事司法学院副院长,教授,博士生导师。2015年获评第二届“吉林省十大杰出中青年法学家”;2016年获“吉林省十大杰出青年”称号。
二、冠领业务
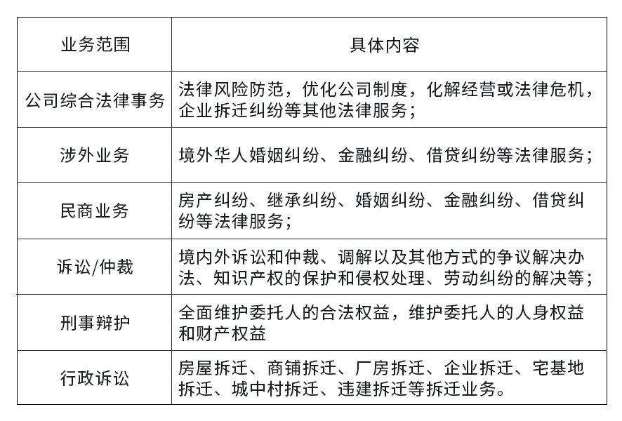
(一)业务范围

业务范围具体内容
(二)业务分布

北京冠领律师事务所办案足迹已遍布国内三十四个省市
三、冠领荣誉时刻

1、2016年12月,北京举办第十三届中国企业发展论坛暨中企新金融高峰论坛上,北京冠领律师事务所荣获“2016助力企业金融风险防范示范单位” 。
2、2017年11月25日,北京冠领律师事务所在京举办《胜诉共赢》新书发布会。
3、2018年北京冠领律师事务所为司法部《法律与生活》杂志社2018年度协办单位。
4、2018年7月上旬,由司法部主管、法律出版社主办的中央级法制新闻杂志《法律与生活》封面报道了“胜诉共赢”践行者,引发了广泛的社会关注。
5、2018年8月26日,司法部办公厅(新闻办)与中央广播电视总台社会与法频道(CCTV-12)联合主办的《律师来了》与北京冠领律所结为金牌合作伙伴。
6、2019年3月,北京冠领律师事务所周旭亮主任、任战敏执行主任,在2018年-2019年度中央广播电视总台社会与法频道《律师来了》第二季公益法律服务中代理案件,双双荣获“优秀公益代理奖”。
7、2019年3月28日,在北京市律师协会、中央广播电视总台社会与法频道《律师来了》栏目共同举办的北京律师行业“时代新人有律师”主题演讲活动中,北京冠领律师事务所执行主任任战敏律师荣获央视与北京律协联合颁发的“时代风采奖”。
8、2019年4月8日,北京冠领律师事务所主任周旭亮律师荣获北京广播电视台科教节目中心《第三调解室》栏目组暨北京市司法局《第三调解室》人民调解委员会颁发的“优秀贡献奖”。
9、2019年4月28日,北京冠领律所主任周旭亮、执行主任任战敏脱颖而出,在央视CCTV12《律师来了》栏目举办的“人气律师奖”颁奖典礼中,双双获得“人气律师”称号。
10、2019年8月北京冠领律师事务所荣获北京市西城协会“同心共筑中国梦”诗歌朗诵“优秀组织奖”。
11、2020年8月1日,文化部主管刊物《中华英才》杂志刊登周旭亮律师专访文章,全方位、多维度地呈现了周旭亮律师与北京冠领律师事务所取得的成就。
12、2020年7月6日,北京冠领律师事务所主任周旭亮、执行主任任战敏接受了中国政法大学刑事司法学院的聘书,正式受聘为中国政法大学刑事司法学院的实践导师。
13、2021年新年伊始,北京冠领律师事务所和北京卫视科教频道《法治进行时》栏目组达成高度合作。
14、2021年3月下旬,北京冠领律师事务所执行主任任战敏律师荣登中国法学会主管、中国行为法学会主办的国家级期刊《人民法治》杂志封底人物。
15、2021年5月,《法治日报》(中共中央政法委员会机关报)特聘请周旭亮、任战敏律师成为本报社律师专家库成员。
16、2022年5月,北京广播电视台《律师门诊室》(冠领律所专题)播出,展现出疫情期间,冠领“战疫”担当!
17、2022年5月,冠领主任周旭亮、执行主任任战敏被续聘为《法治日报》律师专家库成员。
18、2022年6月,冠领被特邀为北京广播电视台《第三调解室》特约合作律师事务所,达成公益普法合作战略。
19、2023年1月,冠领新书《胜诉共赢:民法典婚姻家庭编百问百答》出版。
20、2023年3月,《第三调解室》再度授牌冠领律所为特约合作律师事务所,再聘周旭亮、任战敏两位主任为特约合作律师。
21、2023年4月,冠领执行主任任战敏被最高人民检察院聘请为“控告申诉检察专家咨询库”专家。
22、2023年5月,北京冠领律师事务所主任周旭亮、执行主任任战敏再次被续聘为《法治日报》律师专家库成员。
四、冠领经典案例
民商案件
上海市老洋房遗产纠纷案
北京市金某某等五人法定继承纠纷案
上海市浦东区某保险公司厂房租赁纠纷案
云南省昆明市西山区某酒店租赁纠纷案
北京市某有限公司诉某担保有限公司担保合同纠纷案
贵州省贵阳市“小思思”诉武汉某物业人身权纠纷案等
知识产权
北京某信息科技有限公司软件著作权侵权及不正当竞争纠纷案
北京某信息技术有限公司诉北京某电信技术有限公司扬州某网络科技有限公司网络侵权及不正当竞争案
北京某科技公司与天津某公司之间的计算机软件著作权许可使用合同纠纷案
经济观察报诉重庆天极网著作权侵权纠纷案
中国经济时报诉重庆天极网著作权侵权纠纷案等
企业法律顾问
中国作家出版集团法律顾问服务
北京某股份有限公司向中国国际经济贸易仲裁委员会申请某科技公司合作合同仲裁案
北京某国际文化交流有限公司与北京某教育科技有限公司不正当竞争纠纷案
大型国企收购某航空发动机公司股份及增资入股某航空科技股份有限公司法律服务等
行政案件
上海市某仓储公司拆迁案
广东某水电站拆迁案
河南某养殖公司厂房拆迁案
云南某食品公司拆迁案
云南罗某集体拆迁案等
刑事案件
北京海淀区邢某非法出售发票案
北京韩某涉嫌诈骗案
河北龚女士机动车交通事故责任纠纷案
北京刘某诉刘某某机动车交通事故纠纷一案
北京刑某涉嫌售卖发票案
安徽杨某侵犯商业秘密案等
五、冠领社会理念
(一)冠领价值观
坚决遵守《冠领基本法》,努力实现当事人合理合法诉求,谋求“胜诉共赢”,促进公平正义。
(二)冠领公益
律师需投身社会公益事业,承担公益和社会责任,提供更多公益法律服务。
北京冠领律师事务所从未停止公益的脚步,此外,北京冠领律师事务所当中还有北京市公益法律服务促进会入库律师,四川凉山彝族自治州北京法律援助者律师,并积极参加公益诉讼活动。
1、冠领公益代理某水电站强拆赔偿案件,在中华人民共和国最高人民法院获得胜诉,该案当事人维权过程历经波折,任战敏主任基于其丰富的实战经验和深厚法律功底,坚持将其申请至最高人民法院进行再审,并最终大获全胜。
2、北京冠领律师事务所两位主任以身作则,坚持公益普法,积极参与到公益代理案件当中去。在中央广播电视总台社会与法频道推出的法律服务公益节目《律师来了》中公益代理多个案件,为当事人最大程度维权。
周旭亮主任,获《律师来了》“优秀公益代理奖”,在《律师来了》第三季节目中担任人气律师。
任战敏执行主任,获CCTV《律师来了》第一季“优秀法律顾问奖”,第二季“优秀公益代理奖”称号,在《律师来了》栏目组与北京市律师协会举办的“时代新人有律师”,获“时代风采奖”,在《律师来了》第三季节目中担任人气律师。
代理案件包括:
周旭亮主任、任战敏执行主任共同公益代理《以儿之名》案件,公益帮扶被父亲抛弃的孩子。
周旭亮主任、任战敏执行主任共同在《律师来了》《消失的天价新娘》中帮助被骗婚青年维权。
任战敏执行主任在《背篓里的哭声》节目中,公益代理并救助被玻璃碎片伤眼女童。
任战敏执行主任公益代理《脱落的墙皮》中高空坠物造成的人身伤害案等多个社会公益案件。
3、2019年3月27日,中央广播电视总台CCTV12《律师来了》栏目组联合中国盲文图书馆举行了专场讲座,特邀请北京冠领律师事务所执行主任任战敏律师为盲人朋友们带来了一场生动有趣的普法讲座。
4、2019年3月28日,中央广播电视总台CCTV12《律师来了》栏目组联合北京昌平职业学院举行了专场讲座,特邀请北京冠领律师事务所主任周旭亮律师为同学们带来了一场生动有趣的普法讲座。本次讲座的主题是校园欺凌,现场座无虚席。
疫情期间,冠领为了与大家共同抗击疫情,举办了“冠领今冬送温暖,口罩免费送”的活动,为抗击疫情贡献了一份爱心和力量。
5、2021年,北京冠领律师事务所公益代理奥运击剑冠军孙一文名誉侵权一案。
6、2021年夏天,一场暴雨侵袭河南郑州,为了尽快帮助灾情地区人民渡过难关,冠领全所积极向河南受灾群众捐献钱财物资,奉献一份力量。
7、2023年夏天,受台风影响,北京门头沟区遭遇洪灾,人民的财产遭受损失,冠领律所第一时间捐款支援灾区重建!
承担社会责任,冠领一直在行动。
(三)冠领著作
冠领提出“法庭上争胜诉,法庭外谋共赢”的全新理念,引起法律界关注,切实考虑并努力做到维护当事人最大合法权益。
2017年11月,北京冠领律师事务所“拆迁维权法宝”——《胜诉共赢》由周旭亮、任战敏两位主任总结十年办案经验,提取成功案例之精髓,由《法律与生活》出版社正式出版。向广大律界人士及老百姓传递“以胜诉求共赢——法庭上争胜诉,法庭外谋共赢”这一办案理念。

六、冠领新闻记载
1、2015年12月25日,法制晚报社聘请北京冠领律师事务所周旭亮主任、任战敏执行主任担任“法制晚报法律专家顾问团首席顾问”,并在法制晚报社举办了隆重的证书颁发仪式。
2、2015年12月25日,法制晚报社与北京冠领律师事务所联合成立“中国企业拆迁法律研究中心”,周旭亮律师担任中心主任,并在法制晚报社举办了隆重的成立仪式、任命仪式和签约仪式。
3、2016年5月12日,针对日益猖獗的银行卡、信用卡盗刷现象,北京冠领律师事务所任战敏执行主任接受北京晚报采访,发表了自己的专业性法律观点,提出建设性意见和建议。
4、2016年12月10日至11日,由中国企业联合会、中国企业家协会指导,《中国企业报》集团联合多家机构在北京举办第十三届中国企业发展论坛暨中企新金融高峰论坛上,北京冠领律师事务所荣获“2016助力企业金融风险防范示范单位”。
5、2018年7月上旬,司法部主管、法律出版社主办的中央级法制新闻杂志《法律与生活》封面报道了“胜诉共赢”践行者,引发了广泛的社会关注。
6、2018年8月26日下午,由司法部办公厅(新闻办)与中央广播电视总台(央视)社会与法频道(CCTV-12)联合主办的《律师来了》与北京冠领律所结为金牌合作伙伴。
7、2019年3月,北京冠领律师事务所主任周旭亮律师、执行主任任战敏律师,在2018年—2019年度中央广播电视总台社会与法频道《律师来了》第二季公益法律服务中代理案件,荣获“优秀公益代理奖”。
8、2019年3月2日,两会隆重召开,北京冠领律师事务所向全国人民代表大会常务委员会法制工作委员会郑重递交了《中华人民共和国土地管理法》修改建议稿。
9、2019年3月28日,在北京市律师协会、中央广播电视总台社会与法频道《律师来了》栏目共同举办的北京律师行业“时代新人有律师”主题演讲活动中,北京冠领律师事务所执行主任任战敏律师荣获央视与北京律协联合颁发的“时代风采奖”。
10、2019年4月8日,北京冠领律师事务所周旭亮主任荣获北京广播电视台科教节目中心《第三调解室》栏目组暨北京市司法局《第三调解室》人民调解委员会颁发的“优秀贡献奖”。
11、2019年4月28日,北京冠领律所主任周旭亮、执行主任任战敏脱颖而出,在央视CCTV12《律师来了》栏目举办的“人气律师奖”颁奖典礼中,双双喜获“人气律师”称号。
12、2019年5月21日,北京电视台《第三调解室》制片人王壮壮及主持人张鹏代表栏目组莅临北京冠领律所,祝贺北京冠领律师事务所喜迁新址,并与北京冠领律所主任周旭亮律师就电视选题策划、律所品牌打造等战略性问题深入交流、探讨,促进双方合作。
13、2019年7月,北京冠领律师事务所周旭亮主任、任战敏执行主任受邀参加《律所生产力(中国)论坛成立》大会暨“法治与互联网时代下的中国律所变革”高峰研讨会。
14、2019年11月4日,周旭亮律师受邀解读“中国人脸识别第一案”,《北京青年报》据此发表《中国人脸识别第一案 杭州一动物园被起诉》,获各大媒体转载。
15、2019年11月15日,北京冠领律师事务所正式受聘为中国作家出版集团提供常年法律顾问服务。
16、2020年新年初始,北京冠领律师事务所与BRTV《法治进行时》栏目达成合作,共建法律服务节目—《法治热线》。冠领律所主任周旭亮律师担任节目嘉宾律师,凭借自己扎实的法律功底、多年从业经验,为群众解答法律难题。
17、2020年5月15日,北京冠领律师事务所与中国政法大学刑事司法学院战略合作协议签订仪式在京举行。战略合作关系的建立,标志着双方将通力协作,拉开校企互联、共同发展的序幕。
18、2020年5月,刑法专家阮齐林教授受聘为北京律师事务所法律顾问。
19、2020年7月6日,北京冠领律师事务所主任周旭亮、执行主任任战敏接受了中国政法大学刑事司法学院的聘书,正式受聘为中国政法大学刑事司法学院的实践导师。
20、2021年新年伊始,北京冠领律师事务所和北京卫视科教频道《法治进行时》栏目组达成高度合作,将在每天中午12点为观众普及法律知识,解答法律问题。
21、2021年3月4日,冠领主任周旭亮律师参与的《中国青年说——家暴之女性保护篇》两会特别节目录制。
22、2021年3月下旬,北京冠领律师事务所执行主任任战敏律师荣登中国法学会主管、中国行为法学会主办的国家级期刊《人民法治》杂志封底人物。
23、2021年5月11日,中共中央政法委员会机关报《法治日报》,首批律师专家聘任仪式顺利举行。北京冠领律师事务所主任周旭亮、执行主任任战敏,成功入选《法治日报》首批律师专家库。
24、2021年6月5日,北京冠领律师事务所周旭亮主任受邀《法制网》就“高考房”问题进行法律解读。
25、2021年6月10日,北京冠领律师事务所执行主任任战敏律师接受《博客天下》采访,就《摩尔庄园》对未成年人法律问题进行解读。
26、2021年7月16日,北京冠领律师事务所任战敏执行主任接受《市界》采访,就科华生物105亿巨额仲裁问题进行法律解读。
27、2021年8月18日,北京冠领律师事务所周旭亮主任在中央广播电视总台CCTV-12特别节目《剧说民法典》中进行普法。
28、2021年9月25日,北京冠领律师事务所周旭亮主任在中央广播电视总台CCTV-1《今日说法》之“一言不合就普法”,就热剧《再见,那一天》进行普法。
29、2021年12月05日,北京冠领律师事务所周旭亮主任接受《天目新闻》采访,就“共享单车筋斗云出行不退押金”的问题进行法律解读。
30、2021年12月30日,北京冠领律师事务所任战敏执行主任在央视《今日说法》之民法典vlog对“租客拖欠房租后失联,我该怎么处理他的遗留物品?”问题进行解读。
31、2022年1月15日,北京冠领律师事务所任战敏执行主任接受《尚法新闻》采访,就“男子冒充富二代诈骗多名女子”进行法律专业解读。
32、2021年1月21日,北京冠领律师事务所执行主任任战敏律师就“直播妇科手术的男医生被刑拘”问题接受天目新闻采访。
33、2022年1月29日,北京冠领律师事务所任战敏执行主任就诈骗问题接受《尚法新闻》的采访。
34、2022年2月,周旭亮律师在《法治日报》之《法治周末》解读“女足夺冠,奖金是否需要纳税?”
35、2023年5月,周旭亮律师主讲的《法律讲堂》之《被裸照胁迫的人生》在中央广播电视总台CCTV-12圆满播出。
36、2023年6月,周旭亮律师主讲的《法律讲堂》之《被妒火灼伤的生命》,在中央广播电视总台CCTV-12圆满播出。
37、2023年7月,周旭亮律师主讲的《法律讲堂》之《虚拟空间的真纠纷》,在中央广播电视总台CCTV-12圆满播出。
38、2024年5月,周旭亮律师主讲的《法律讲堂》之《无耻男人骗两妻》在中央广播电视总台CCTV-12圆满播出。
39、2024年6月,周旭亮律师主讲的《法律讲堂》之《翻脸的“儿子”》,在中央广播电视总台CCTV-12圆满播出。
40、2024年7月,周旭亮律师主讲的《法律讲堂》之《拳头下的反击》,在中央广播电视总台CCTV-12圆满播出。
41、2024年9月,周旭亮律师主讲的《法律讲堂》之《花心丈夫被敲诈》,在中央广播电视总台CCTV-12圆满播出。
42、2024年10月,周旭亮律师主讲的《法律讲堂》之《被蒙蔽的妻子》,在中央广播电视总台CCTV-12圆满播出。
43、2024年12月,周旭亮律师主讲的《法律讲堂》之《孪生弟弟把哥坑》,在中央广播电视总台CCTV-12圆满播出。
44、2025年6月,周旭亮律师主讲的《法律讲堂》之《不孝子孙不养老》,在中央广播电视总台CCTV-12圆满播出。
45、2025年7月,周旭亮律师主讲的《法律讲堂》之《铤而走险惹来罪》,在中央广播电视总台CCTV-12圆满播出。
46、2026年1月,周旭亮律师主讲的《法律讲堂》之《“花心”引来敲诈案》,在中央广播电视总台CCTV-12圆满播出。
七、冠领大事记
1、2014年,北京冠领律师事务所,经北京市司法局批准成立,冠领登峰路,从此时开始。
2、2019年4月17日,北京冠领律师事务所因发展需要,由原办公地址(北京市西城区宣武门外大街6号庄胜广场西翼办公楼1316)搬迁至新办公地址:北京市西城区宣武门外大街10号庄胜广场中央办公楼北翼15层。
3、2019年6月30日,北京冠领律师事务所举行了“2019冠领上半年工作总结暨下半年工作计划大会”,冠领律所主任周旭亮、执行主任任战敏及全体员工参加了本次会议。
4、2021年6月4日,北京冠领律师事务所(西安)分所经陕西省司法厅批准,正式成立!标志着北京冠领律师事务所业务发展的进一步突破,为冠领律所开设全国分所发展战略拉开了帷幕。
5、2021年7月10日上午,北京冠领律师事务所2021上半年度表彰大会暨拍照活动圆满召开,北京冠领律师事务所主任周旭亮律师、执行主任任战敏律师及全所员工共同参加了此次会议。
6、2021年8月2日,北京冠领(上海)律师事务所,经上海市司法局批准,正式成立!标志着北京冠领律师事务所发展又迈上了一个新的台阶,冠领十年登峰路,今时再添新高度。
7、2022年1月17日,北京冠领(深圳)律师事务所,经广东省司法厅批准,正式成立!
8、2023年5月6日,北京冠领(广州)律师事务所,经广东省司法厅批准,正式成立!
9、2023年6月26日,北京冠领(朝阳区)律师事务所,经北京市司法局批准,正式成立!
10、2023年8月10日,北京冠领(海淀区)律师事务所,经北京市司法局批准,正式成立!
11、2024年1月12日,北京冠领(重庆)律师事务所,经重庆市司法厅批准,正式成立!
12、2024年1月15日,北京冠领(武汉)律师事务所,经湖北省司法厅批准,正式成立!
13、2024年2月5日,北京冠领(成都)律师事务所,经四川省司法厅批准,正式成立!
14、2024年2月26日,北京冠领(杭州)律师事务所,经浙江省司法局批准,正式成立!
15、2024年4月17日,北京冠领(福州)律师事务所,经福建省司法厅批准,正式成立!
16、2024年9月10日,北京冠领(长沙)律师事务所,经湖南省司法厅批准,正式成立!
17、2025年12月2日,北京冠领(海口)律师事务所,经海南省司法厅批准,正式成立!
18、2025年12月22日,北京冠领(贵阳)律师事务所,经贵州省司法厅批准,正式成立!
19、2025年12月24日,北京冠领(南宁)律师事务所,经广西司法厅批准,正式成立!
20、2026年2月4日,北京冠领(郑州)律师事务所,经河南省司法厅批准,正式成立!
21、2026年2月5日,北京冠领(合肥)律师事务所,经安徽省司法厅批准,正式成立!
八、冠领地址
北京冠领律师事务所(全球总部)
地址:北京市西城区宣武门外大街庄胜广场中央办公楼5、6、15层,1301-1303A
拆迁电话:400-8787-666 民商电话:400-8789-888
北京冠领(上海)律师事务所
地址:上海市黄浦区中山东二路88号 外滩SOHO广场 C幢19层、26层
拆迁电话:400-8787-666 民商电话:400-7171-888
北京冠领(西安)律师事务所
地址:陕西省西安市曲江雁翔路旺座曲江K座18楼1804室
拆迁电话:400-8787-666 民商电话:400-8789-888
北京冠领(深圳)律师事务所
地址:广东省深圳市福田区益田路5033号平安金融中心104层10401单元
拆迁电话:400-8787-666 民商电话:400-9988-666
北京冠领(广州)律师事务所
地址:广东省广州市天河区珠江西路5号广州国际金融中心西塔23层
拆迁电话:400-8787-666 民商电话:400-9966-888
北京冠领(海淀)律师事务所
地址:海淀区中关村南大街18号北京国际大厦A座5-05A
拆迁电话:400-8787-666 民商电话:400-8789-888
北京冠领(朝阳)律师事务所
地址:北京市朝阳区建国路91号金地中心A座9层
拆迁电话:400-8787-666 民商电话:400-8789-888
北京冠领(武汉)律师事务所
地址:湖北省武汉市武昌区秦园路38号宸胜国际中心22楼2201
拆迁电话:400-8787-666 民商电话:400-9955-666
北京冠领(成都)律师事务所
地址:四川省成都市武侯区人民南路四段12-6栋华宇蓉国府写字楼2006
拆迁电话:400-8787-666 民商电话:400-9979-888
北京冠领(重庆)律师事务所
地址:重庆市渝中区解放碑平安国际金融中心37楼门牌号37-6
拆迁电话:400-8787-666 民商电话:400-9979-888
北京冠领(杭州)律师事务所
地址:浙江省杭州市上城区笕桥街道环站东路768号富亿花园中心1幢7楼706、708室
拆迁电话:400-8787-666 民商电话:400-9966-888
北京冠领(福州)律师事务所
地址:福建省福州市鼓楼区古田路60号福晟财富大厦1007-1006单元
拆迁电话:400-8787-666 民商电话:400-9966-888
北京冠领(长沙)律师事务所
地址:湖南省长沙市芙蓉区五一大道318号佳兆业广场2202室
拆迁电话:400-8787-666 民商电话:400-8789-888
北京冠领(海口)律师事务所
地址:海南省海口市秀英区滨海大道141号招商局大厦B座第20层自编08号单元
拆迁电话:400-8787-666 民商电话:400-8789-888
北京冠领(贵阳)律师事务所
地址:贵州省贵阳市观山湖区财富街15号贵阳恒大中心A座28层2804
拆迁电话:400-8787-666 民商电话:400-8789-888
北京冠领(南宁)律师事务所
地址:广西南宁市青秀区民族大道181路号华丰城B单元19层1905号
拆迁电话:400-8787-666 民商电话:400-8789-888
北京冠领(郑州)律师事务所
地址:河南省郑州市金水区农科路与科新路交叉口金水万达中心18楼1805
拆迁电话:400-8787-666 民商电话:400-9966-888
北京冠领(合肥)律师事务所
地址:安徽省合肥市望江西路99号安高写字楼703室
拆迁电话:400-8787-666 民商电话:400-8789-888



公交102路,105路,109路,70路,83路,特14路,夜10路等宣武门外大街下
庄胜广场中央办公楼(西门)
2号线或者4号线到宣武门地铁站下车G口出站
400-8789-888 咨询热线