

免费咨询电话:400-8789-888
News
400-8789-888
2026-02-25 10:36:19 文章来源:北京冠领律师事务所 字体: [ 大 中 小]
1、冠领律所发布任战敏执行主任新春贺词
2月16日,冠领律所发布党委书记、执行主任任战敏的新春贺词。任战敏总结了冠领律所过去一年取得的成绩以及对新一年的展望与希冀,对大家表达了新春祝福。

2、任战敏受邀参与录制的北京广播电视台《法治进行时》节目播出
2月17日,北京冠领律师事务所执行主任任战敏受邀参与录制的北京广播电视台《法治进行时》节目播出。节目中,任律师为观众详细解答了“长期拖欠房租,房东清空房屋需要对物品负责吗”“玩耍撞玻璃受伤,酒店是否担责”等法律问题。


3、任战敏受邀参与录制的北京广播电视台《法治中国60′》节目播出
2月18日,北京冠领律师事务所执行主任任战敏受邀参与录制的北京广播电视台《法治中国60′》节目播出。节目中,任律师为观众详细解答了“没有监护人的限制行为能力人如何指定监护人”“出资建房在农村,证落他人房归谁”等法律问题。


4、冠领律所发布总分所员工春节祝福视频
2月17日,冠领律所发布总分所员工春节祝福视频。视频中,冠领员工身戴红色围巾,手拿吉祥玩偶,向大家送出新春祝福。

5、冠领律所发布2025年度提高补偿篇十大经典拆迁案例
2月18日,冠领律所发布2025年度提高补偿篇十大经典拆迁案例。案例精选出2025年冠领律师办理的依法助当事人提高补偿和赔偿经典案例,为公众提供了学习参考的范本。

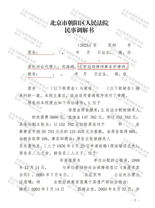
6、冠领律师代理北京朝阳继承纠纷案,为委托人争到1套房及10余万元现金
本周,冠领民商律师团队发布成功案例。本案中,兄妹因继承问题起纠纷,冠领律师凭借心理学和法学双学位的专业背景,在办案过程中提出“阶梯式让步”的代理策略,最终帮助委托人成功与哥哥达成调解,委托人顺利继承1套房及10余万元现金。


7、冠领律师代理陕西汉中强制清除地上物及行政赔偿纠纷案再审实现逆转
本周,冠领拆迁律师团队发布胜诉案例。案件中,陕西汉中委托人近2000棵树木遭遇强制清除,他提起诉讼、上诉后接连失败,遂求助冠领律所。冠领律师全面梳理案件资料后,代理委托人向陕西省高级人民法院提交再审申请及相关佐证材料。申请书中,冠领律师从三个维度出发指出一审、二审存在的问题,最终获得高院指令再审的裁定结果。


8、冠领律师担任广东惠州诈骗案辩护人,依法辩护助被告人获从轻处罚
2月18日,冠领刑事辩护律师团队发布成功案例。本案中,广东惠州男子因虚构医疗合作项目骗取他人投资款,被惠州市某公安机关以涉嫌诈骗罪逮捕。冠领律师接受委托后,围绕涉案金额认定、坦白、退赔情节及男子身体状况等方面展开充分论证,最终为他争取到从轻处罚的判决。



9、冠领律所发布2025年度十大经典刑事案例
2月20日,冠领律所发布2025年度十大经典刑事案例。文中集合了轻判、改判、缓刑、不起诉等成功案例,展现了冠领律师在不同犯罪类型、不同诉讼阶段的思考与实践。

10、冠领律所发布锦旗合集暨拜年视频
2月21日,冠领律所发布锦旗合集暨拜年视频。视频中,冠领律所以展示锦旗的方式向大家传达了新春祝福,寓意新的一年律师办案顺利,委托人如愿达到合理合法诉求。

撰稿人:杨佳钰
审稿人:董振杰
稿件类型:十大要闻