

免费咨询电话:400-8789-888
News
400-8789-888
2026-02-02 15:35:38 文章来源:北京冠领律师事务所 字体: [ 大 中 小]
位于北京朝阳区的一套老房,斑驳的墙面承载着闫家几十年的温情记忆,这套房子结构颇为特殊,虽然在法律上只有一个产权证,但内部空间却被巧妙地改造成了独立的“102室”和“103室”。随着父母的离世,这处曾经的避风港,却成了五兄妹及其外甥女(代位继承)对簿公堂的焦点。

二老分别于2014年和2018年离世后,兄弟姐妹就房产的分割问题未能达成一致而诉上法庭。2022年,法院判决:老四继承25%的份额,其余五位姐妹各继承15%已故老三的份额由女儿继承。然而,一纸判决虽然在法律上划分了蛋糕,却未能解决现实中的“吃蛋糕”难题。老四根本不配合她们进行房产登记,现实中她们连门都进不去——老四夫妇换了门锁,牢牢控制着房屋。
更令她们揪心的是,大姐此时不幸身患癌症,急需资金治疗。为了大姐能尽快拿到属于自己的份额用于治病,在多次沟通无果后,她们慕名来到北京冠领(重庆)律师事务所寻求帮助,律所经过研讨,指派了经验丰富的任翀律师代理此案。
接受委托后,律师仔细梳理案情,首先研读了此前的确权判决书,明确了六位共有人各自的产权份额。接着,针对老四长期独占房屋,导致其他继承人无法实现继承权益问题,律师经过反复斟酌之后提出:老四在未与其他共有人协商一致的情况下,擅自换锁并独占房屋,不仅侵犯了其他共有人的使用权和收益权,还应当承担因其独占行为给其他共有人造成的损失,即支付相应的占有使用费。
以此为切入点,律师展开了细致的调查取证工作,他们前往房屋所在地实地查看,同时通过走访邻居、社区居委会等方式,收集了老四夫妇实际占有使用房屋的相关证据,包括其日常出入情况、水电费缴纳记录等,以证明老四对房屋的实际控制状态。
明确案情与诉求之后,律师代理当事人向法院提起共有物分割诉讼。而诉讼过程却没有想象中的顺利,由于房产证上并没有原告几人的名字,这使得共有物分割诉讼缺乏最直接的物权凭证。只得先攻克“办理房产证登记”这一难关,让委托人在诉讼中手握“红本”。
办证的过程却比想象中更为艰难。因为涉案老房是父母当年以优惠价购买的单位公房,房产登记中心要求极为严格,必须所有继承人同时到场确认才能办理变更登记。老四却根本不配合登记,采取拖延战术试图让姐妹们知难而退。
面对僵局,律师积极与房产登记中心沟通,详细说明老四拒不配合的客观情况,并提交了法院此前的确权判决书、继承人关系证明等全套材料争取登记中心的理解。在律师坚持不懈的努力下,六位共有人的名字终于出现在了不动产权证书上,为共有物分割和占有使用费的主张奠定了坚实的法律基础。

一审庭审中,冠领律师代表委托人提出方案:房子归二姐所有,由其出钱补偿其他人,同时老四夫妇必须腾房并支付房屋占有使用费。
老四辩称自己曾在父母在世时贴身照顾,居住合情合理。他更是声称,父母去世后自己并未一直居住,2022年至2024年间多住在女儿家或租房,房屋长期空置,因此拒绝支付费用。
面对对方的辩解,律师指出:
第一,控制即占有。老四夫妇更换了门锁,导致其他共有人无法进入,无论其每晚是否实际居住,客观上都构成了对房屋的排他性控制,侵害了其他按份共有人的使用权。
第二,证据链反驳。冠领律师调取了房屋的水、电、气账单,数据显示直至2025年11月,屋内仍有持续的燃气和水费产生,直接戳破了“长期空置”的谎言。
第三,直指证据瑕疵。在质证环节,律师发现老四提交的一份装修费用参考文件竟是由AI生成的。律师当庭指出,此类AI生成内容不具备客观真实性,毫无公信力,不能作为认定装修价值的依据。
一审结束后,老四不服提起上诉,然而一审及二审法院均采纳了冠领律师关于房屋分割及占有使用费的核心代理意见。关于占有使用费,二审法院虽考虑到亲属关系非纯粹市场租赁,对金额进行了酌情调整,但明确认定了老四夫妇的赔偿责任。
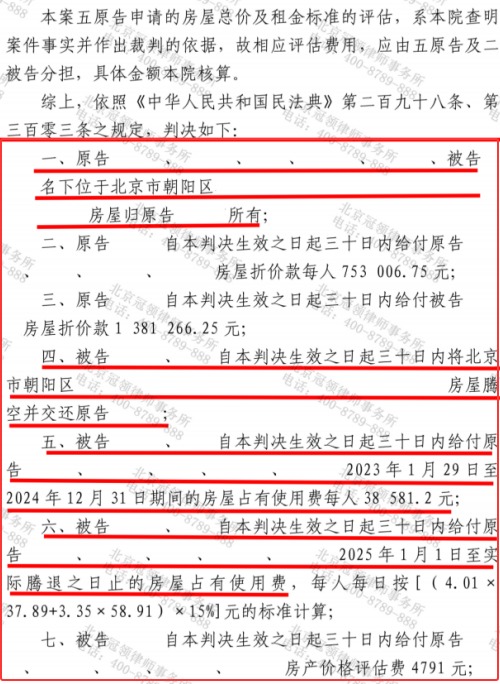
2025年12月30日,二审法院作出终审判决:案涉房屋归二姐所有,老四夫妇限期腾房;二姐需支付给各方相应的房屋及装修补偿款。同时,老四夫妇需支付给姐妹四人及外甥女占有使用费。(除办案律师外,文中人物均为化名)




撰稿人:杜璐璐
审稿人:董振杰
文章类型:原创B