

免费咨询电话:400-8789-888
News
400-8789-888
2026-02-02 15:29:49 文章来源:北京冠领律师事务所 字体: [ 大 中 小]
杜明国家在北京石景山有一座祖宅。随着城市化进程,2020年该房屋被纳入征收范围。因大哥早逝,杜明国于2021年与大嫂母女约定由杜明国支付对方32.5万元,双方对拆迁利益再无争议。随后,杜明国又与其他五个兄弟姐妹签署《申请书》,声明其余人放弃对老宅的拆迁权益。

杜明国一家人看似已达成默契,但随着杜明国的离世,拆迁所得的两套房产(一套归杜明国,一套属于杜明国前妻王慧贤)因未过户给儿子杜鹏出了难题。
杜鹏手持父亲留下的遗嘱和相关协议,不得不面对一个现实:这两套房产尚未办理产权登记,若无其他权利人明确放弃,他的继承之路将布满荆棘。家族微信群里的沉默、电话中的推诿让杜鹏深感无力。最终,他决定走进北京冠领律师事务所,并委托律所指派的律师焦培艳、岳霖轩代理自己通过诉讼明确权利。
接受委托后,冠领律师迅速梳理了案件的核心脉络。他们发现,本案看似复杂,实则关键在于两点:一是杜明国生前与家族成员达成的多份协议是否有效;二是遗产范围是否清晰无争议。
依据上述办案要点,冠领律师首先调取了2020年杜家五兄弟姐妹共同签署的《申请书》。其次,他们找到了杜明国与大嫂母女之间的《民事调解书》,该调解书显示杜明国已向对方支付了补偿款,并约定“各方再无其他争议”,这进一步夯实了杜明国对安置房屋享有排他性权利的基础。准备充分后,冠领律师代理杜鹏向法院提起了继承纠纷之诉。

法庭上,冠领律师指出:
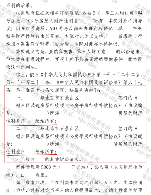
首先,涉案房屋系杜明国个人签署征收协议所得,且其他权利人已通过书面协议及调解书明确放弃权利,故遗产范围清晰,仅涉及杜明国个人的财产性利益。
其次,杜明国生前意愿明确,自己分得的房屋归杜鹏,这是家庭内部协商结果。依据《民法典》规定,应尊重被继承人意愿。
庭审当日,大嫂母女当庭明确同意房屋权益归杜鹏所有;其余被告虽未到庭,但通过书面方式表示认可房屋归杜鹏;母亲王慧贤亦表示自己的房屋留给杜鹏。
2026年1月13日,法院最终判决支持了杜鹏的诉讼请求,两套房屋的财产性利益均归其继承所有。这纸判决,确认的不仅是房产的归属,更是一个家族在时代变迁中对承诺的坚守、对亲情的梳理。(除办案律师外,文中人物均为化名)



撰写人:杨佳钰
审核主编:段光平
稿件类型:原创B