

免费咨询电话:400-8789-888
TEAM
400-8789-888
2026-03-30 14:07:02 文章来源:北京冠领律师事务所 字体: [ 大 中 小]
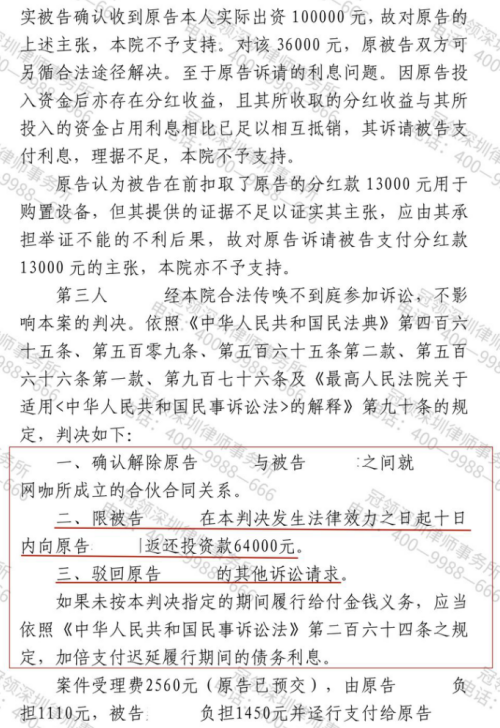
2025年底,广东罗定,一起因投资网吧闹掰的“糊涂账”官司,近日有了清晰的结果。邹旭起诉合伙人唐昆,称其投资10万元,现要求退伙并拿回全部本息。冠领律师代理唐昆应诉,获得法院仅判令唐昆返还6.4万元,成功为委托人避免了3.6万元的不当损失,并驳回了原告关于利息和额外分红的主张。
2022年底,唐昆想接手一家网吧,怀着“共富贵”的期望,他邀请朋友邹旭入股。邹旭陆续通过微信、支付宝向唐昆转账,备注都是“网吧投资款”,前后加起来有16.4万元。网吧开业后的两年内,唐昆多次向邹旭支付分红,但矛盾却逐渐滋生。邹旭觉得唐昆管账不透明,账单总要催,对一笔15万元的装修款去向也说不清,于是决定退伙,并索要自己投入的10万元。
协商无果后,邹旭更是将唐昆诉诸法庭。无奈之下,唐昆前往北京(深圳)冠领律师事务所寻求帮助,律师张倩受律所指派代理唐昆应诉。
接手案件后,冠领律师深入梳理案情,发现了两个决定胜负的关键点。第一,16.4万元并不全是邹旭自己的钱。其中,有整整10万元是邹旭代他的另一位朋友何书旗支付的入股款。律师在法庭上出示了相关证据,并成功申请何书旗出庭作证。何书旗当庭确认,自己已经退伙,并且10万元本金已通过邹旭全部收回。邹旭个人的实际出资,其实是6.4万元,而非他主张的10万元。
第二,针对邹旭“利息和分红被扣”。律师指出,在合伙期间,邹旭已经实际收到了超过7.9万元的分红。这些收益,早已覆盖了他那笔出资可能产生的资金占用成本。因此,再主张利息缺乏依据。至于那1.3万元“被扣分红”,邹旭并无证据证明这笔钱确实存在且被不当扣留。
法院经审理,采纳了冠领律师的辩护意见。2025年12月4日,法院判决认为,唐昆只需返还邹旭个人实际出资的6.4万元。对于利息,法院认为已获得的分红足以抵销,不予支持。那1.3万元分红款也因证据不足被驳回。
面对一笔笔混杂的转账,冠领律师精准地区分了“代付款”与“自有款”,用证据还原了资金真相,一举奠定了胜局,为委托人厘清了责任边界,减少了经济损失。(文中除代理律师外,当事人名字均为化名)



撰稿人:霍雨菲
审稿人:董振杰
文章类型:原创A