

免费咨询电话:400-8789-888
TEAM
400-8789-888
2026-03-30 13:49:09 文章来源:北京冠领律师事务所 字体: [ 大 中 小]
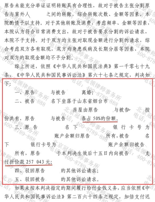
北京的吴先生因夫妻感情破裂,将妻子张女士诉至北京市东城区人民法院。张女士为维护自己合法权益求助于北京冠领律师事务所。2025年9月,在冠领律师的帮助下,法院判决双方离婚,平分共同房产,吴先生支付张女士折价款25.7万元。

吴先生与张女士于2005年登记结婚,双方均系再婚,婚后未生育子女。由于家庭矛盾,两人自2012年起长期分居,夫妻感情冷淡如水。2023年吴先生首次起诉离婚被驳回后,又于2025年再次起诉离婚,要求分割位于山东烟台的一套房屋及双方名下存款。
为了维护自身权益,张女士求助于北京冠领律师事务所,律所指派律师陈允良、郜凯丽代理本案。
起诉状中,吴先生主张平分烟台房屋及双方名下存款,但张女士对经济状况较好的吴先生的存款数额一概不知。两位律师研判吴先生的起诉状后,立即申请调取吴先生的银行存款、转账记录等,重点分析了吴先生在婚姻关系存续期间向案外人齐某的多次转账记录,以及特别标注了一笔高达40万转款。
案件审理当日,冠领律师从两方面指出:
第一,吴先生向案外人齐某的转账时间集中于2022年至2023年,频率高、金额大,吴先生虽辩称系业务经费,但未能提供任何合作协议等证据佐证。
第二,吴先生称案涉40万元转账为代收公司车款,但该收款公司已注销,出具的证明无法核实,该款项应认定为夫妻共同财产。
2025年9月,北京市东城区人民法院采纳了冠领律师的代理意见,对本案作出判决:吴先生与张女士离婚;双方共同房产平均分割;上述转账应视为夫妻共同财产,吴先生支付张女士折价款25.7万余元。
在冠领律师的帮助下,张女士实现了财产权益最大化。结案后,为了感谢冠领律师的付出,她专程前往律所赠送锦旗。




撰写人:杨佳钰
审核主编:段光平
稿件类型:原创A