

免费咨询电话:400-8789-888
News
400-8789-888
2026-04-01 11:37:26 文章来源:北京冠领律师事务所 字体: [ 大 中 小]
1994年6月30日,玉心公司在深圳注册成立。公司的初始股东名录上,赫然写着宋玉和莫思源的名字。然而,对莫思源而言,从公司诞生的那一天起,他似乎就成了一位“影子股东”。这位出资参与创业的投资人,虽然自公司成立起就被登记为持股19%的股东,但在公司长达三十余年的经营生涯中,他却从未收到过一次分红,从未参加过一次正式的股东会议,对公司财务状况更是一无所知。

他多次尝试与宋玉及其妹妹、公司后续控制人宋心沟通,要求了解公司经营情况,却始终被拒之门外。2013年,莫思源曾起诉要求解散公司,对方则反诉,要求法院直接否认他的股东身份。那场官司,法院虽未支持解散公司,但明确判决:莫思源就是公司的合法股东。然而,明确股东身份之后,情况并未改善。公司依然对他紧闭大门,他的知情权、分红权等股东核心权利依然悬空。
2024年,在又一次沟通努力失败后,年事已高的莫思源决定委托北京冠领(深圳)律师事务所寻求帮助,律师柳青长受律所指派代理本案。冠领律师接手案件后,系统梳理了案件情况,律师认为本案的关键在于两点:第一,牢牢立足2013年生效判决已确认的股东身份,这是行使一切股东权利的前提;第二,严格遵循《公司法》关于股东知情权行使的程序性规定,证明莫思源已履行前置程序。
基于此,冠领律师首先协助莫思源,于2024年7月30日和8月13日,先后两次向玉心公司邮寄了《关于要求行使股东知情权的通知函》及《律师函》,明确主张权利。尽管函件被拒收,但这恰恰证明了莫思源已尽力履行告知义务,而公司方无正当理由拒绝配合。随后,冠领律师代理莫思源提起了股东知情权纠纷诉讼。

法庭上,面对被告玉心公司及第三人宋心经合法传唤无正当理由拒不到庭的“消极对抗”局面,冠领律师沉着应对,向法庭系统陈述了案件事实与法律依据。律师指出,根据《公司法》相关规定,知情权是股东的固有权利。莫思源作为合法股东,其查阅公司文件的权利应受法律保护。原告已依法向公司提出书面请求,说明了行权目的,完全符合法定程序。被告公司未能到庭,也未能提交任何证据证明莫思源的查阅请求具有“不正当目的”或可能损害公司合法利益,因此其拒绝对股东开放账目的行为缺乏法律依据。
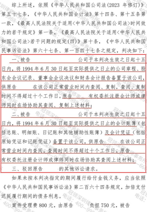
法院经审理,采纳了冠领律师的代理意见。2025年7月24日,法院作出判决,判令玉心公司必须在限期内,将公司自成立之日起的所有财务会计报告、股东会记录、董事会决议等文件备妥,供莫思源查阅、复制;为确保专业性,法院还允许莫思源委托他信任的注册会计师或律师在场协助。
本案中,冠领律师凭借对《公司法》的深刻理解,精准地抓住了股东知情权纠纷的诉讼要点,通过扎实的证据准备和清晰的法律论证,在被告缺席的情况下依然赢得了法庭的全面支持。对于莫思源而言,这场迟到了三十年的股东权利,虽步履蹒跚,但终究在法律的护航下,到来了。(文中除代理律师外,当事人名字及涉案企业名称均为化名)



撰稿人:霍雨菲
审稿人:段光平
文章类型:原创B