

免费咨询电话:400-8789-888
News
400-8789-888
2026-01-23 17:03:36 文章来源:北京冠领律师事务所 字体: [ 大 中 小]
2025年7月的一个深夜,广东深圳市中心的一家酒店里,郑女士辗转难眠。看着窗外闪烁的霓虹灯,她的内心还沉浸在白天低价购得百万豪车的激动与喜悦中。可这份喜悦竟在几个小时后戛然而止——不明人士强行拖走了郑女士刚到手的车。这究竟是怎么回事?

郑女士是香港居民,偶然通过微信结识了网名为“小迪”(化名)的汽车销售人员。熟悉后,小迪极力推荐一款原价约100万元的豪车,称因债务人无力还款,该车质押在小迪所在的深圳某汽车销售公司,现仅售17万元,但无法办理过户手续。为打消郑女士的顾虑,小迪强调交易有第三方律师见证,完全合法合规,还承诺终身包回收、包置换。
巨大的价格差额让郑女士心动不已。2025年7月中旬,在小迪的劝说下,郑女士特意从香港来到深圳,与该汽车销售公司签订了《债权转让协议》,约定以17万元受让案涉车辆的质押债权及相关凭证,并额外支付3000元平台手续费。
该协议中充斥着大量风险自负的格式条款,明确车辆无法过户,若出现失控、丢失等情况,郑女士不得要求退款等。签完合同后,郑女士当即全额付款并提走车辆。然而,这份“捡漏”的喜悦并未持续太久。次日凌晨四点,不明人士便强行拖走了车辆。郑女士急忙联系小迪处理,不久后,一名自称汽车销售公司老板的人要求她再支付5万元才能继续用车。郑女士拒绝并要求退款,却未获回应。
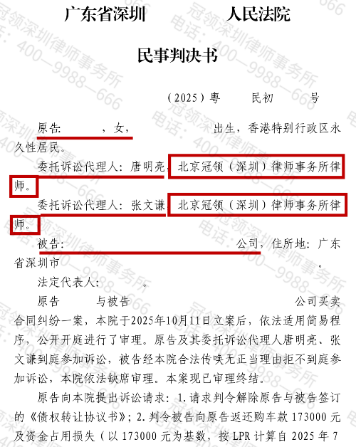
至此,郑女士支付的17.3万元几乎打了水漂,仅换来一份《债权转让协议》和一夜的车辆使用权。走投无路之际,她求助到北京冠领(深圳)律师事务所,律所指派律师唐明亮、张文谦代理此案。

冠领律师深入研究案件材料后发现,案涉协议虽名为债权转让,但交易核心始终围绕具体车辆展开——卖方的主要义务是交付车辆并证明其有权处置,买方的目的是取得车辆使用权,这实质上符合买卖合同的法律特征。
进一步调查后,律师明确了案件的核心漏洞:一是案涉协议中“债权人”信息空白,汽车销售公司是否合法享有质押权无从证明;二是协议与《债权转让通知书》中载明的债权转让人互相矛盾;三是该公司未提供车辆合法来源、质押权设立等关键信息的有效文件。这足以证明,汽车销售公司未履行转让方最基本的权利瑕疵担保义务和如实告知义务,导致合同目的无法实现,已构成根本违约。2025年10月,冠领律师以买卖合同纠纷为由,将该汽车销售公司诉至法院。
庭审中,汽车销售公司未出庭应诉。冠领律师则围绕“汽车销售公司根本违约导致合同目的无法实现”的核心主张,充分举证并陈述观点。通过揭示协议内容的矛盾与空白,论证双方实质为买卖合同关系,对方所谓“债权转让”实为掩盖其无法保障郑女士车辆使用权的幌子。
2025年12月底,法院采纳了冠领律师的代理意见,判决解除案涉《债权转让协议》,汽车销售公司全额返还郑女士17万元购车款并赔偿3000元手续损失。
在对方设计的“债权转让,风险自负”文字游戏中,冠领律师敏锐洞察交易本质,精准切入权利瑕疵担保这一核心法律义务,击穿了对方以“债权转让”为名、行“风险转嫁”之实的商业伪装,不仅为委托人挽回了全部经济损失,也捍卫了诚实信用与公平交易的基本商业伦理。



撰稿人:郭滢
审稿人:董振杰
文章类型:原创B