

免费咨询电话:400-8789-888
News
400-8789-888
2026-01-15 11:38:41 文章来源:北京冠领律师事务所 字体: [ 大 中 小]
2019年夏天,深圳的刘朋接触到一个“前景无限”的投资项目。推介会上,留福投资公司的负责人称保证该项目2020年净利润不低于6000万,年底前启动IPO辅导,投资人享有年化8%的保底收益或物业分成。更让人放心的是,留福公司实际控制的公司——成都画舫公司还出具了《承诺函》,表示对上述承诺承担连带责任。

“这简直是个‘躺赢’的项目!”刘朋心动了。他当即决定投资50万元。2019年8月17日,他与留福公司签署了《认购合同》和《合伙协议》,将50万打入指定账户,拿到了一份《股权证》,成为画舫公司的有限合伙人。
然而,接下来的日子,刘朋等来的不是定期分红和喜报,而是漫长的沉默。留福公司承诺的每半年投资报告、年度审计报告从未收到。他试图联系对方,电话时常不通,微信回复敷衍。
时间一晃到了2021年底,所有承诺的期限都已过去。刘朋意识到,自己可能掉进了一个美丽的陷阱。他翻出合同,找到了回购条款:若承诺目标未实现,投资人有权在目标期满后一个月内书面要求回购。但问题来了,合同对“承诺目标期限届满日”约定模糊,他该从哪天算起?更重要的是,对方失联,这书面回购通知该发给谁?
在发送《股东查阅申请》和《股权回购通知》均石沉大海后,刘朋于2024年联系到了北京冠领(深圳)律师事务所,并委托冠领律所指派的曹冲律师代理自己维权。
接手案件后,冠领律师面对的是一个典型“人走楼空”的困境:留福公司多个注册地址均“查无此人”,电话失联,极有可能已停止经营。这将导致文书送达困难,且法律机构审理时对方大概率不会出庭,虽然可能获得缺席裁决,但后续执行会异常艰难。
针对这一核心难题,冠领律师制定了双轨策略:第一,提供合同中记载的以及通过公开渠道查询到的留福公司所有可能地址,确保审判机关依法履行送达程序。第二,将担保方画舫公司列为共同被申请人,锁定有效责任主体。确定权利责任后,冠领律师依据双方约定的仲裁条款向成都仲裁委员会提起了仲裁。
庭审当日,留福公司不出所料未出席审判。画舫公司称刘朋未在“合同解释”的短促期限内提出回购,已丧失权利;强调《承诺函》是公司担保,未经董事会或股东会决议,程序违法应无效;画舫公司只对“违反配合承诺”导致的后果担责,而非对留福公司的主债务本身提供担保。

冠领律师一一作出反击,称:
首先,合同约定最后一项业绩承诺的截止日是2021年12月31日。据此,回购权行使期限应至2022年1月31日。然而,留福公司作为承诺方和信息披露义务方,从未向刘朋提供过任何关于目标是否实现的报告或审计资料,导致他无法判断行权条件是否成就。根据诚实信用原则,因债务人原因导致债权人无法及时行使权利的,不应因此剥夺债权人的权利。申请人于2024年发送回购通知并提起仲裁,并未超出合理期限。
其次,公司法定代表人违反决议程序对外提供担保,相对人善意的,担保合同对公司发生效力。本案中,刘朋作为普通投资者,已审查了加盖公章的正式《承诺函》,且画舫公司未能举证其公司章程对外担保有特殊限制或曾向刘朋披露过相关限制,刘朋已尽合理审查义务,属于善意相对人,担保有效。
最后,从《承诺函》整体结构和目的来看,其核心是为留福公司在《认购合同》项下的全部义务提供担保。若按对方解释,担保仅针对虚无缥缈的“配合义务”,则该《承诺函》将毫无价值,违背当事人真实意思和交易目的。
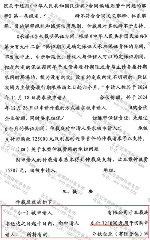
2025年12月5日,审理法院采纳了冠领律师的代理意见,依法裁决留福公司依约定支付刘朋72.5万元回购款及相应利息、画舫公司承担连带责任等。刘朋终于追回了沉睡五年的投资款。
本案警示大家,面对包装华丽、承诺高额固定回报的“名股实债”类投资,务必保持警惕,并要在交易结构中尽可能锁定有实力的关联方提供担保,为自己留一条法律救济的“安全带”。(除办案律师外,文中人物、公司名称均为化名)



撰写人:杨佳钰
审核主编:张冠彬
稿件类型:原创B