

免费咨询电话:400-8789-888
News
400-8789-888
2026-01-14 11:11:04 文章来源:北京冠领律师事务所 字体: [ 大 中 小]
2025年6月的北戴河,海风微咸,阳光正好。65岁的赵青梅站在度假公寓的售楼处外,望着那栋气派的1号楼,心里涌起一阵复杂的情绪——既有对海景生活的憧憬,又有挥之不去的焦虑。

2023年6月,她在亲戚的推荐下,来到秦皇岛张贝公司的售楼处。售楼处里,销售总监李凤云热情地接待了她,专业地介绍着项目的种种优势。想到儿女都在北京定居,自己和老伴退休后能在这里享受面朝大海的晚年生活,赵青梅心动了。
在李凤云的推荐下,赵青梅先是购买了6套公寓作为投资。交易过程顺利,款项都按照指示支付。随后,李凤云又主动联系她,推荐1号楼的两套相邻公寓,总价41万元。“这两套位置最好,看海无遮挡,以后升值空间大。”李凤云在电话里信誓旦旦。
出于信任,赵青梅将41万元购房款转入李凤云的个人账户。随后几个月,李凤云又以需要缴纳公共维修基金、契税、委托租赁管理费、网签补钱等名目,陆续让她支付了13万余元。每一次转账,李凤云都承诺会尽快办理网签手续,还通过微信发来收到契税款、收到溢价款等确认信息。
2024年2月1日,李凤云带着同事与赵青梅正式签订了《公寓认购协议》,协议上清晰地盖着开发商张贝公司的合同专用章。握着这份盖有红章的文件,赵青梅悬着的心终于放下了一半。
然而等待网签的日子变得异常漫长。每次催促,李凤云都以领导审批等理由搪塞。直到2024年夏天,赵青梅偶然从其他购房者处得知,她认购的两套房屋早已被开发商卖给了别人,并且完成了网签备案。
赵青梅急忙联系李凤云,却发现对方电话已关机,微信也不回。赶到售楼处,开发商称从未收到她的购房款,李凤云只是代理公司的销售人员,其个人行为与公司无关。

半生积蓄,晚年梦想,瞬间化为泡影。赵青梅在子女的陪伴下,走进了北京冠领律师事务所,冠领律所经研判指派孙凯律师、岳霖轩律师代理本案。
接受委托后,冠领律师立即展开工作。他们指导赵青梅全面收集证据:银行转账记录、微信聊天截图、认购协议、李凤云出具的收据等。由于李凤云涉及刑事犯罪,判处职务侵占罪,责令李凤云退赔的对象正是张贝公司。这些事实清晰地表明,李凤云的行为构成了表见代理,其法律后果应由开发商承担。厘清代理思路后,冠领律师代理赵青梅向法院提起了商品房销售合同纠纷之诉。
庭审中,张贝公司极力撇清责任,主张:李凤云只是代理销售公司的员工,未经授权私自收款签约,属于个人诈骗行为;公司对李凤云收取赵青梅款项的情况毫不知情,赵青梅应向李凤云个人追责。
冠领律师指出:
依据《最高人民法院关于审理商品房买卖合同纠纷案件适用法律若干问题的解释》第五条规定,案涉认购协议具备商品房买卖合同的主要内容,应认定为正式买卖合同。
另外,不管是认购协议还是购房款收据都盖有张贝公司的财务专用章,同时李凤云被判处职务侵占罪,退赔对象正是张贝公司,因此李凤云的签约行为构成表见代理,张贝公司应该承担法律后果。
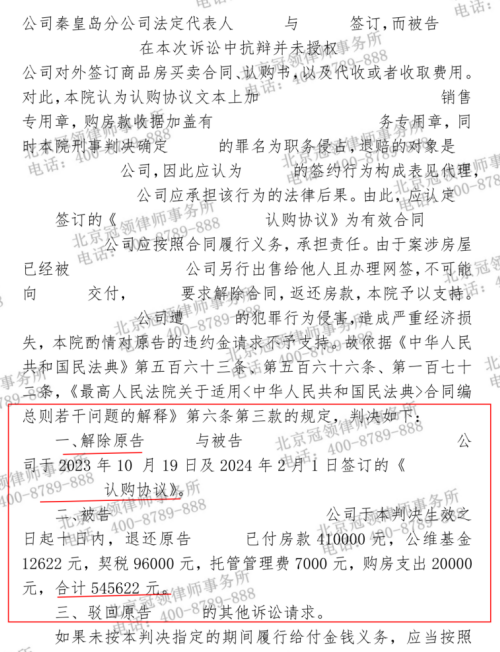
经过三次开庭审理,法院最后判决:解除案涉《认购协议》,张贝公司返还赵青梅房款等共计54.5万余元。
通过本案警示大家,在房产交易中,购房者务必坚持将款项支付至开发商公示的账户,警惕销售人员要求转入个人账户的要求。同时,开发商也需加强销售管理,规范公章使用,避免因管理漏洞承担不必要的法律风险。(除办案律师外,文中人物、公司名称均为化名)



撰写人:杨佳钰
审核主编:段光平
稿件类型:原创B