400-8789-888

免费咨询电话:400-8789-888

胜诉案例

TEAM

冠领律师代理北京劳动争议案仲裁诉讼双胜诉助员工获6万元违法解除赔偿金

2026-01-30 14:19:16    文章来源:北京冠领律师事务所 字体: [ ]

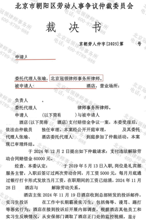
  2025年12月,北京市朝阳区人民法院就一起劳动争议案件作出终审判决,维持仲裁裁决结果,认定酒店解除劳动合同行为违法,判令酒店向员工蔡启东支付赔偿金6万元。在冠领律师事的代理下,这起持续一年的劳动纠纷最终以劳动者胜诉告终。

  2019年5月,蔡启东(化名)入职某酒店担任宾客服务部主管,工作五年多来一直恪尽职守。2024年11月,酒店突然以“严重违纪”为由单方解除劳动合同,理由是监控视频显示蔡启东在酒店正门处“踢踹”实习生。这一决定让蔡启东备感震惊,遂委托北京冠领律师事务所维权,律师张瑜受律所指派代理本案

  梳理案件材料后,冠领律师发现酒店提供的证据存在明显疑点:所谓的“暴力行为”仅有一段模糊的监控视频,与证人证言相互矛盾,而最关键的是,酒店在解除程序上存在重大瑕疵。基于此,冠领律师代理蔡启东提起了劳动仲裁。

  仲裁庭审中,冠领律师向仲裁庭逐一指出证据中存在的问题:视频画面模糊不清,无法清晰显示所谓“踢踹”动作;投诉材料均为复印件,缺乏原始证据佐证;证人与申请人存在工作矛盾,证言可信度存疑。律师特别强调,根据劳动法规定,用人单位以严重违纪为由解除劳动合同,必须提供充分确凿的证据,而酒店现有的证据根本无法达到这个标准。

  2025年7月,朝阳区仲裁委经审理,采纳了冠领律师的代理意见,裁决酒店向蔡启东支付违法劳动关系赔偿金6万元。

  酒店方不服裁决,向法院提起诉讼。冠领律师代理蔡启东应诉,面对酒店方主张,律师始终紧扣案件核心:酒店解除劳动关系决定没有充分的事实依据和法律依据。

  法院经审理认为,虽然视频显示存在身体接触,但不足以证明构成暴力行为。酒店提供的其他证据均为间接证据,且存在矛盾之处。最终法院判决驳回酒店诉讼请求,维持仲裁裁决。结案后,蔡启东及其家属专程来到律所为冠领律师赠送锦旗致谢。

  本案胜诉不仅维护了劳动者的合法权益,更对企业人力资源管理有警示意义:解除劳动合同必须基于充分证据和明确制度,不能仅凭单方主观判断。

2.jpg

3.jpg

4.jpg

5.jpg

  撰稿人:霍雨菲

  审稿人:张冠彬

  文章类型:原创A

上一篇:冠领律师化解九口人遗嘱继承纠纷助三位委托人继承上海徐汇区房产 下一篇:冠领律师代理广东深圳服务合同纠纷案追回全额服务费及利息