

免费咨询电话:400-8789-888
TEAM
400-8789-888
2025-12-31 14:51:15 文章来源:北京冠领律师事务所 字体: [ 大 中 小]
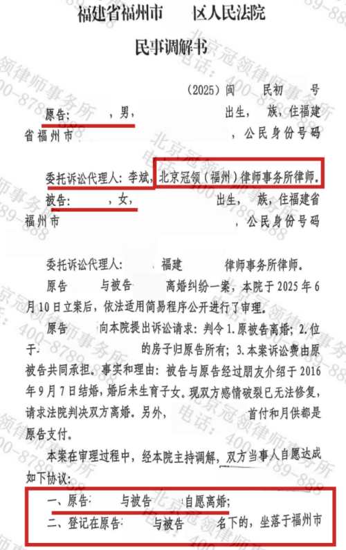
福建福州的陶先生与妻子感情破裂准备离婚,但双方就房产分割存在分歧,他便求助到北京冠领(福州)律师事务所。2025年6月10日,冠领律师代理陶先生提起诉讼,通过灵活的调解策略,仅用一个半月帮陶先生实现离婚诉求,并以较低补偿款争取到房屋的完整产权。

陶先生与杨女士于2016年结婚,婚后未生育子女。随着婚姻生活的推进,二人矛盾频发,感情逐渐破裂。2025年初,陶先生提出离婚,但因两人对房屋分割问题存在分歧,离婚事宜迟迟未能落实。陶先生便决定诉诸法律,他随即委托到冠领(福州)律所,律所指派律师李斌代理此案。
陶先生的诉求清晰明确:一是解除婚姻关系,二是确认双方名下的一套房屋归他所有。据冠领律师了解,杨女士并无挽回婚姻的意愿,因此本案焦点集中于案涉房产的归属认定。经查,该房产的首付款及婚后全部月供均由陶先生以个人资金支付。如何清晰呈现并充分证明这一关键事实,成为维护陶先生房产权益的核心基础。
冠领律师认为,离婚案件兼具情感属性与法律属性,冗长的诉讼程序可能进一步激化矛盾,增加时间与经济成本。因此,在全面评估案情后,律师确立了“以调为主、调判结合”的处理策略,并于2025年6月10日协助陶先生正式提起诉讼。
庭审中,冠领律师首先向法官举证证明双方感情确已破裂,随后提交证据,援引《民法典》的相关规定,论证陶先生对案涉房产享有合法权益,同时明确表达了陶先生的调解意愿。充足的证据支撑与陶先生的真诚态度,将案件顺利推进调解阶段。
调解过程中,冠领律师凭借证据构建的谈判优势,秉持公平合理原则,兼顾双方利益平衡,通过沟通协商,逐步缩小双方分歧。
2025年7月23日,在法院的主持下,双方达成调解协议:陶先生与杨女士自愿离婚,案涉房产归陶先生所有,陶先生向杨女士一次性支付补偿款5万元,杨女士需配合陶先生办理房屋过户手续。


撰稿人:郭滢
审稿人:张冠彬
文章类型:原创A