

免费咨询电话:400-8789-888
TEAM
400-8789-888
2025-12-29 15:57:03 文章来源:北京冠领律师事务所 字体: [ 大 中 小]
2024年11月,司女士在广州购置的商品房因仍登记于开发商名下,在开发商涉诉案件中被法院依法查封。司女士曾就此提出执行异议,却因法院认定房屋未办理房产证系其自身疏忽所致,异议申请被驳回。维权遇阻后,司女士委托北京冠领(广州)律师事务所代理此案。经冠领律师深入研判,案件于2025年12月4日迎来胜诉判决,法院判决解除案涉房屋的查封措施,并要求开发商协助司女士办理房屋过户手续。
2015年,司女士在广州购置了一套商品房。她与开发商签订预售合同、完成网签备案并足额支付购房款后,顺利入住该房屋。2024年11月,开发商与某建设公司产生纠纷,因房屋仍登记在开发商名下,法院应建设公司申请,依法对该房屋进行了查封。司女士随即提起执行异议,却因法院认定未办理房产证系其自身疏忽,异议请求被驳回。为维护自身合法权益,司女士委托冠领(广州)律师事务所代理此案。
欧超杰律师接手后,迅速明确本案核心争议在于司女士对案涉房屋是否享有排除强制执行的权利。经深入研判,冠领律师指出,未办理物权登记不影响合同效力,案涉预售合同合法有效。根据《最高人民法院关于审理执行异议之诉案件适用法律问题的解释》第十四条,排除强制执行需满足“查封前签订合法合同、支付全部价款、合法占有房屋、非因自身原因未办理产权登记”四项条件;该解释第十六条亦明确,“已办理买卖合同网签备案”属于“非因案外人自身原因未办证”的法定情形。司女士的情况完全契合上述条款要求,其请求解除房屋查封具有充分法律依据。
冠领律师同时提出,司女士已全面履行购房义务,开发商负有协助办理产权过户的法定义务,应在房屋查封解除后配合完成过户。
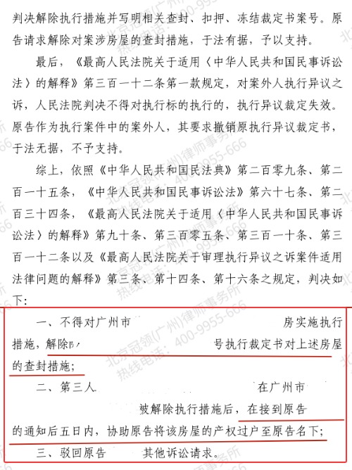
基于详实的法律分析与清晰的事实梳理,冠领律师合理调整诉求,代理司女士提起执行异议之诉。2025年12月4日,法院经审理全面采纳冠领律师的代理意见,依法判决:不得对案涉房屋实施强制执行,解除此前的查封裁定;开发商需在房屋解除执行措施后,自接到司女士通知之日起5日内,协助其将房屋产权过户至司女士名下。



撰稿人:姚晓婷
审核主编:董振杰
文章类型:原创A