

免费咨询电话:400-8789-888
TEAM
400-8789-888
2025-12-22 15:29:12 文章来源:北京冠领律师事务所 字体: [ 大 中 小]
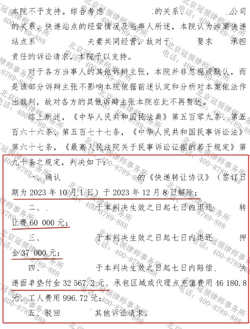
2023年,北京的郭先生与邹某签订《快递转让协议》后,对方迟迟未转让快递承包经营权。近日,冠领律师通过深入剖析合同履行实质,利用对方根本违约的事实为郭先生追回了转让费、押金及垫付款共计17.5万余元。

2023年10月,北京的郭先生与邹某签订《快递转让协议》,约定邹某将北京昌平某片区的快递承包经营权转让给郭先生。郭先生依约支付转让费6万元及押金3.7万元后,对方迟迟未能实际交接业务、变更经营主体。长期以来,邹某夫妇始终控制着业务收入,拒绝进行账目交接,致使案涉合同目的完全落空。
为了挽回损失,郭先生决定通过法律途径维护自身权益,遂委托北京冠领律师事务所指派的丁福海律师代理维权。
面对复杂的合同履行状况,冠领律师在梳理了海量微信聊天记录、转账凭证及合同文本后指出,合同的核心目的在于经营权的转移,其标志应包括:经营主体的变更、经营收入的控制权转移以及完整的财务账目交接。而本案中,邹某的行为仅限于向郭先生持续“索要”垫资,却从未进行任何实质性的经营权移交,甚至根据发包方的陈述,其明确禁止转包且对此次转让并不知情,这直接导致转让在法律和事实上均无法履行。冠领律师据此主张,邹某的行为已构成根本违约,致使郭先生签订合同的目的无法实现,依法应解除合同,并由邹某返还全部已付款项并赔偿相应损失。
法庭上,针对邹某夫妇“郭先生未结算导致其无法付款”的抗辩,冠领律师一针见血地指出,在经营权未转移的前提下,根本不存在由郭先生进行“结算”的基础,该抗辩逻辑不能成立。发包公司辩称其与郭先生无合同关系,对转让事宜不知情且协议明确禁止转包。
最终,法院完全采纳了冠领律师的代理意见,判决案涉《快递转让协议》解除,邹某夫妇退还郭先生押金、赔偿垫付金等共计17.5万余元。收到全部钱款后,郭先生向冠领律师赠送锦旗表达感谢。




撰写人:杨佳钰
审核主编:段光平
稿件类型:原创A