

免费咨询电话:400-8789-888
TEAM
400-8789-888
2025-12-18 11:14:29 文章来源:北京冠领律师事务所 字体: [ 大 中 小]
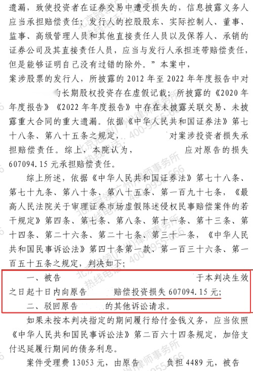
2023年,山东青岛一家上市公司因存在连续十年虚报公司年报等违规行为,被监管处罚并退市,这一结果直接让持有该公司股票的广州投资者孙女士面临大额财务亏损。为挽回经济损失,孙女士委托北京冠领(广州)律师事务所处理维权事宜。冠领律师接案后,细致梳理案件关键节点,扎实固定核心证据,稳步推进诉讼流程,最终于2025年9月在山东青岛市中级人民法院为孙女士赢得诉讼,法院依法确认其应获赔偿60.7万余元
2022年夏天,广州股民孙女士依据山东青岛顺衡公司(化名)对外披露的年报与公开报告,判断市场存在积极信号后多次买入该公司股票,累计持股达24.74万股。2023年7月18日起,顺衡公司因存在多项违法违规行为被证监会立案调查,后遭处罚并退市,具体违法情形包括未按规定披露关联交易、未披露重大合同,且2012年至2022年连续十年年报均存在虚假记载。此次退市事件导致孙女士蒙受重大经济损失。经朋友推荐,她联系到冠领(广州)律所寻求法律维权,律所随即指派欧超杰律师代理其案件。
代理过程中,冠领律师全面梳理案件细节,指导孙女士凭有效材料调取完整交易流水、搜集关键佐证,并于2024年6月在顺衡公司所在地山东青岛,提起证券虚假陈述责任纠纷诉讼。
庭审阶段,顺衡公司提出抗辩,主张孙女士的损失源于“市场系统性风险”及“公司非违规因素”,请求大幅扣减其赔偿责任。对此,冠领律师从两方面展开有力反驳:一方面,顺衡公司信息披露违法违规已获证监会正式认定,违法事实无可辩驳;另一方面,孙女士系基于该公司虚假年报及风险隐瞒公告作出投资决策,投资行为与虚假陈述之间的因果关系清晰明确,完全符合法定赔偿要件,故顺衡公司的抗辩理由不能成立。
考虑到股价波动受多重因素影响,法院审理期间依法委托专业机构对孙女士的投资损失进行测算。最终测算结果显示,其投资差额损失为91.9万余元,其中仅3.032%源于证券市场系统性风险,法院另酌定“公司经营、股东减持等非违规因素”导致的损失占比为31%。2025年9月,法院结合上述测算数据,依据《证券法》相关规定作出判决:以“最终应获赔投资差额损失”为基数,按万分之三计算佣金、千分之一计算印花税后,判令顺衡公司向孙女士赔偿投资损失60.7万余元。



撰稿人:姚晓婷
审核主编:董振杰
文章类型:原创A