400-8789-888

免费咨询电话:400-8789-888

胜诉案例

TEAM

冠领律师代理湖南长沙劳动纠纷案仲裁成功拿到7.5万余元

2025-12-16 13:52:46    文章来源:北京冠领律师事务所 字体: [ ]

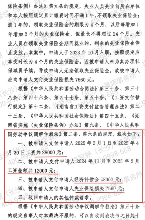
  既是股东,又是劳动者,被停薪后能否申请劳动仲裁?近日,长沙市某区劳动人事争议仲裁委员会审结了一起这样的劳动纠纷案,在北京冠领(长沙)律师事务所律师的代理下,仲裁委支持了申请人朱先生关于拖欠工资、降薪差额、经济补偿金及失业保险损失等多项核心诉求共计7.5万余元。

冠领律师代理湖南长沙劳动纠纷案仲裁成功拿到7.5万余元-1

  2023年10月,朱先生入职湖南长沙某公司担任宣传部副总经理,同时入股该公司。自2024年11月起,公司在未协商一致的情况下,单方面将其月薪从1.5万元降至1.2万元,并于2025年3月底发布公告宣布停工停薪,此后未再支付工资。面对公司的不当行为,朱先生委托北京冠领(长沙)律师事务所指派的冯莉莉律师代理维权。

  诉讼过程中,对方主张朱先生作为公司股东,双方系投资关系而非劳动关系,意图否定朱先生的劳动者主体资格及全部诉求。

  对此,冠领律师通过充分的法律论证与证据梳理,明确指出股东身份并不必然排除劳动关系的成立,并拿出银行流水显示的工资收入记录、社保缴纳记录、明确的岗位职责等,证明双方存在管理与被管理的人身隶属关系和经济从属关系。针对公司违法降薪、停工停薪及未付工资等核心事实,冠领律师精准援引我国《劳动合同法》及《工资支付暂行规定》等相关条款,明确指出用人单位单方降薪需协商一致、停工期间工资支付有法定标准。面对公司未能就降薪合法性、考勤记录等关键事实进行举证,冠领律师运用举证责任倒置规则,将不利后果归于用人单位,确保了朱先生在工资差额、欠薪及经济补偿金计算上的优势地位。

  最终,仲裁庭完全采纳了冠领律师的代理意见,依法裁决对方支付朱先生工资、工资差额、经济补偿金等共计7.5万余元。

冠领律师代理湖南长沙劳动纠纷案仲裁成功拿到7.5万余元-2

冠领律师代理湖南长沙劳动纠纷案仲裁成功拿到7.5万余元-3

冠领律师代理湖南长沙劳动纠纷案仲裁成功拿到7.5万余元-4

  撰写人:杨佳钰

  审核主编:董振杰

  稿件类型:原创A

上一篇:冠领律师代理湖南长沙劳动纠纷仲裁案为“被动辞职”者争到合理补偿权益 下一篇:冠领律师代理广东广州涉嫌掩隐罪案,厘清涉案金额助被告人获轻判并适用缓刑